About Roto Moulding

About Roto Moulding

In the plastic industry, there are mainly three types of processes Widley uses: injection moulding, blow moulding & Extrusion moulding. The main disadvantage of these process is high machine & mould die cost.

Rotomoulding process is widely used to make small- or large-sized hollow & Seamless products.

Rotational molding also known as rotomolding or roto casting. Roto moulded product is a thermo plastic products.

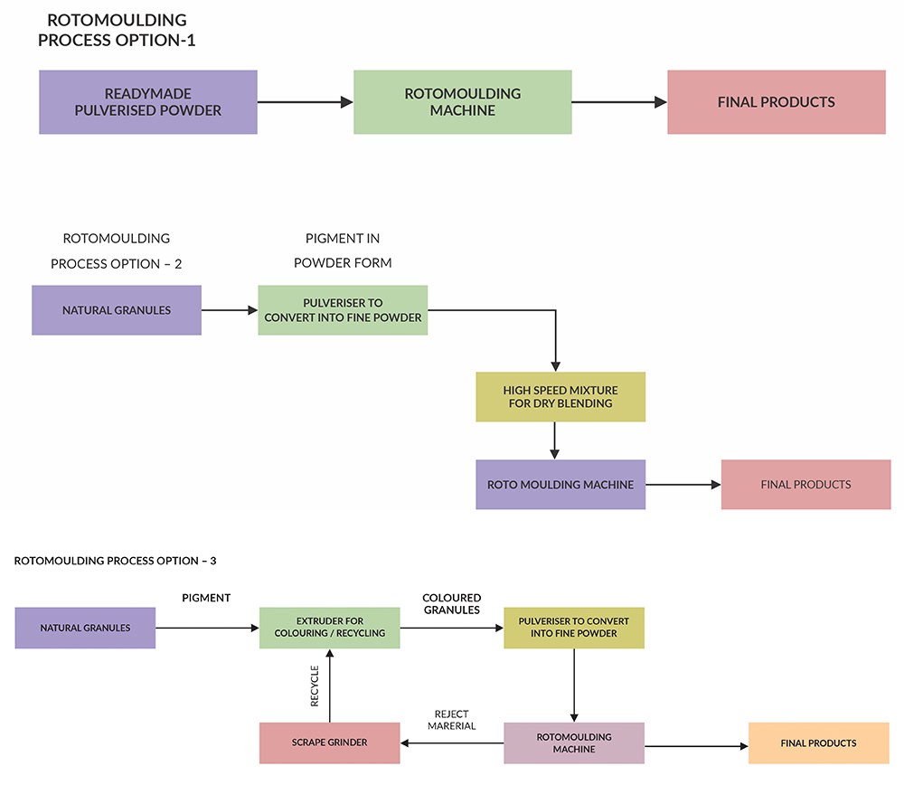
Rotomoulding process passes through mainly 4 stages as below Loading material heating.

The main advantage of Rotational moulding process is as below

Rotomoulding product can deliver high quality & more durable parts at competitive prices. Rotational molding is best known for the manufacture of water storage tanks but it can also be used to make Furniture articles like chair, stool, table. Instead of water storage purpose, Roto moulded products are also popular in various industries like.
Years of Experience
0 +
Worldwide project / Annum
0 +
Moulds From SS-MS / Annum
0 +
Scroll to Top